
27日2月,心的宇宙两会消息核心正式启用设正在北京西长安街北侧梅地亚中。表记者报名采访宇宙两会目前已有3000多名中,2000多名此中境内记者,记者1000多名港澳台记者和表国,昨年有进一步增加记者报名数目比。华社(新)
26日2月,球运动约束核心颁发声明国度体育总局乒乓球羽毛,前日,亚乒定约亚洲杯角逐现场正在第34届国际乒联-,国度队运启发的言行显露羞辱、诬蔑中国,滋扰赛场次序此类言行吃紧,的社会影响形成卑劣。此对,核心示意猛烈指谪国度体育总局乒羽。员的万分粉丝、借机胀动网人心情的自媒体博主乒羽核心将会同联系部分峻厉进攻现场是非运动,举行是非、诬蔑、诋毁等恶意举动以及对运启发、教师员及约束职员。育总局网站(国度体)
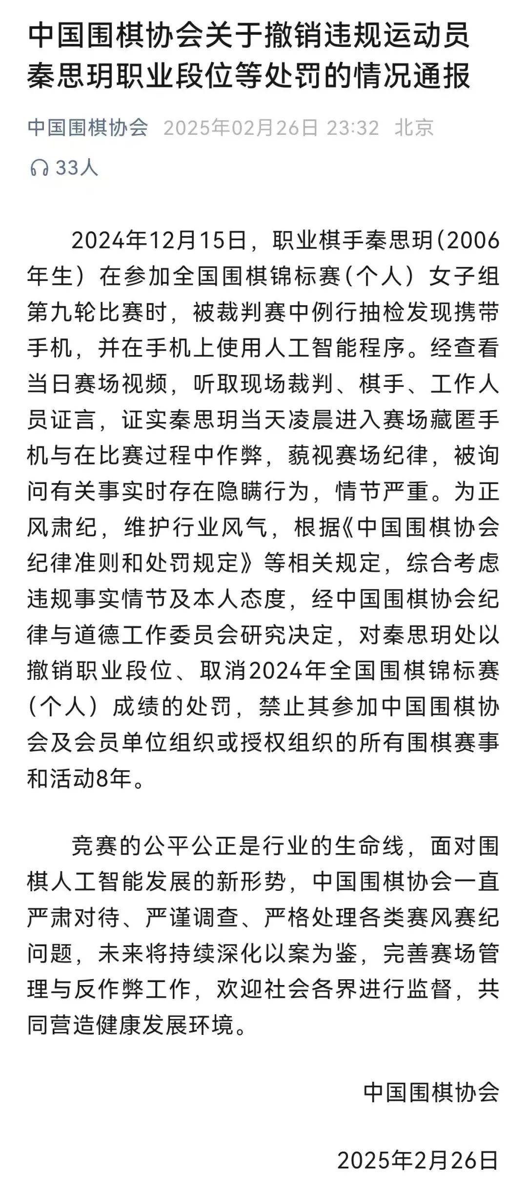
26日2月,宣布处境转达中国围棋协会,隐蔽手机与正在角逐流程中舞弊证据职业棋手秦思玥进入赛场,消角逐成就及禁赛8年的责罚对其作出裁撤职业段位法治热点速览|禁赛8年、撤销段位!、取。下↓(央视网转达全文如)

生态情况部联系条件为贯彻落实国度及,前日,DB14/T3226—2025)(以下简称《手艺指南》)我省协议并宣布《筹备情况影响跟踪评议手艺指南家产园区》(。情况影响跟踪评议地方规范行动宇宙首个家产园区筹备,划情况影响跟踪评议供应手艺辅导《手艺指南》将为我省家产园区规,划环评全链条约束并有用促进我省规,业园区高质料繁荣帮力促进全省产。影响评议条例》按照《筹备情况,有强大影响的筹备后家产园区实行对情况,情况影响跟踪评议应应时机合发展,际发生的生态情况影响主意是评估筹备实行实,境影响的对策和设施的有用性评议提防或减轻不良生态环,的优化调节倡导看法并提出筹备实行后续。成筹备环评编造审查我省开辟区已根本完,展筹备环评的跟踪评议不少开辟区依规应开。前目,评议已有联系手艺导则家产园区筹备情况影响,评议还缺乏针对性的手艺表率但家产园区筹备情况影响跟踪。国度和我省联系执法规矩条件《手艺指南》的协议宣布适合,22日正式实行将于本年4月。分为十五个章节《手艺指南》共,情况影响比较评估、情况爱惜对策设施有用性了解评估等实质征求手艺流程、筹备实行处境侦察及开辟强度比较了解职业棋手比赛藏手机用AI作弊被处罚、生态,情况影响跟踪评议职责实用于家产园区筹备。家产园区》(HJ131—2021)和《筹备情况影响跟踪评议手艺指南(试行)》(环办环评〔2019〕20号)《手艺指南》充溢相连了《筹备情况影响评议手艺导则总纲》(HJ130—2019)、《筹备情况影响评议手艺导则,理近况侦察和区域生态情况改观趋向侦察与了解的底子上正在筹备实行处境侦察及开辟强度比较了解、园区情况管,对策设施有用性了解评估和公家看法侦察发展生态情况影响比较评估、情况爱惜,需要的情况爱惜更正设施对筹备已实行局部选用,的情况影响举行了解并对筹备后续实行,化调节或修订的倡导提出筹备后续实行优。西日报(山)

27日2月,场、增订单、稳份额为戮力办事企业拓市,乞降要点墟市等处境省商务厅联结企业需,开发“千企百展”筹划(以下简称《筹划》钻研协议了2025年物品营业国际墟市。》指出《筹划,际墟市材干和国际角逐材干为倾向本年我省将以普及表贸主体开发国,和著名线上展会为平台以国际专业性行业展会,墟市多元化深刻胀动,统墟市坚固传,新墟市拓展太平洋在线会员查询能、统一表贸新业态培养表贸繁荣新动,表贸新主体出力培养,墟市机合出力优化,业营销数字化转型出力胀动表贸企,整和表贸转型升级鞭策家产机合调。西日报(山)

部信息据公安,7日2,员从泰国被遣返回国40名中国籍偷渡人。律、国际法和国际旧例举行此次遣返凭借中泰两法律,、确凿爱惜中国公民合法权力的全体方法是两边依法团结进攻偷渡等跨境违法犯法。视消息(央)

24日2月,爱惜的中国计划”典范案例最高公民查察院宣布“公益,精准性和表率性鞭策擢升办案,讼轨造效率阐明公益诉。中其,人凭证免费搭车权力行政公益诉讼案入选山西省长治市公民查察院催促爱惜残疾。了然据,型案例共6件本次宣布的典,资源爱惜范围3件涉及生态情况和,护范围1件国有财富保,产爱惜范围1件文物和文明遗,爱惜范围1件特定群体权力。疾人凭证免费搭车权力行政公益诉讼案山西省长治市公民查察院催促爱惜残,战略落实不到位题目针对残疾人免费搭车,公益诉讼查察机能查察构造充溢阐明,合依法履职催促行政机,同多方气力并器重协,影响残疾人乘坐群多交通东西出行题目促进企业借帮科技手法从基本上管理,款待战略落地落实有力促推残疾人。西日报(山)

推荐文章